“资质代办”、“税票必开”?无车承运平台的选型重点是什么?

来源:联物流平台 | 2019-06-24 14:26 | 作者:联小云

  无车承运人进入倒计时

  2019年4月交通部为贯彻落实国务院关于推进“互联网+”高效物流发展相关部署要求,在系统梳理总结道路货运无车承运人试点工作的基础上,起草了《网络平台道路货物运输经营管理办法(征求意见稿)》(下称《办法》)。

  《办法》最后一条:第二十六条 本办法自2019年7月1日起施行。

  自此,无车承运将迎来全面开放,升级网络货运时代开始进入倒计时。

  第一优先级:“资质申报”

  在《办法》公布到预计实施日这不到100天的时间里,各省份又紧张、密集的开展了新一轮的“无车承运人”试点申报工作,“拼速度”、“带节凑”的意义突显。

  在政策开放前的这份“稀缺资源”面前,有多少企业在观望,就有多少企业想抢跑,拿下无车承运人的试点资格仿佛就获得了安全福和制胜招。

  在这个过五关斩六将的资质申报面前,平台如何建设、生态如何运营都不再重要,优先级排序变成如何“应考”。

  无车承运人试点政策前,涉无车业务企业主要为两类,一类是传统三方物流在扩展经营范围过程中使用外部社会运力。二类是网络货运平台通过整合社会运力开展承运业务。但对“无车承运”资质的需要,两类企业诉求均高。

  原因是两类企业在发展中受限于原有的 “以票控税、以车控票”的增值税征收模式以及进项税“应抵未抵或不能抵”的实际情况。于是获取资质成为合规的安全福。我们从市场的反应来看也足以印证这一点。

  那天小编收到一条消息。

  某想转型无车承运人的物流企业(下称企业):看到好多省份都发布了2019年的无车承运人试点工作,我公司所在的省份还没有任何动静。

  小编:2019年公布了关于无车承运人试点工作的省份目前有四川、黑龙江、浙江、陕西、福建、河南、湖南和江苏省。其中,四川、黑龙江、陕西是首次开展省级无车承运人试点工作。所以不要气馁,静等政策的放开。

  企业:我自己也网上查找了很多相关资料,我们也一直在准备。

  小编:比较担心什么问题?平台建的如何了?

  企业:我们是传统三方,平台搭建部分不是强项,打算外包服务。

  小编:平台选择方面,你们最关心什么问题呢?

  企业:最关键是两点:解决资质问题和税务筹划问题。特别是承诺“资质代办”让我们很心动。而税务筹划问题我们之前已经通过平台解决了。

  哪里有需求,哪里就有供应商。我们在百度上搜索了“无车承运人”,果然目前平台服务商的“吸睛”介绍,主战场已经变为“资质的申报”。由此看出申报企业的数量级也许已超过了我们的想象。

  

640.webp (36).jpg

 

 

  谁最需要申报?

  从中物联依据国家标准评估的A级物流企业数据来看,从企业物流业务总收入与自有车辆数分析就可见一斑,90%以上的企业依靠租赁车辆完成大部分业务,也是涉无车业务的主要群体。已参与评估的3A级以上的物流企业数量在4000家以上,其中运输型企业营业收入在每年6000万以上。

  从每年参评企业的增速来看,这也是物流市场中仅可见的一小部分而已。在政策放开后,网络货运的增量市场是不是以传统三方为主?又会有多大的量级释放?我们拭目以待。

  申报资质到底有多难?

  主要难在四点:

  

640.webp (37).jpg

 

 

  标准究竟是什么?

  申请无车承运人资质的条件,从有关无车承运人的第一份政策文件,《交通运输部办公厅关于推进改革试点加快无车承运物流创新发展的意见》开始,就规定了大概的申请标准:

  

640.webp (38).jpg

 

 

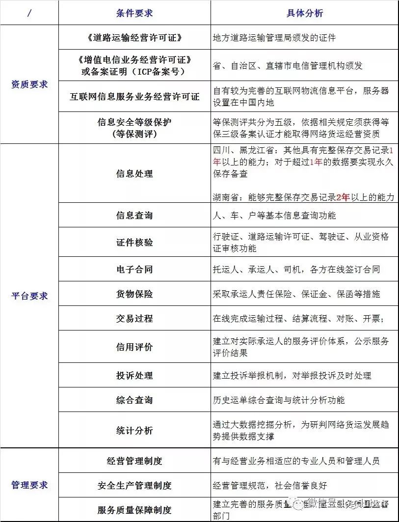
  而申报的具体要求主要内容包括:

  

640.webp (39).jpg

 

 

  再看2019年不同省份出台最新无车承运人试点的政策文件,内容也大同小异,和2016年部级发布的文件大相径庭。

  

 

 

  所以,当政策开放后,无车承运人的申请条件上,将会逐步建立相关标准,适应相关标准即可获得资质,平台服务商也会按照标准逐步优化解决方案。

  第二优先级:承诺一定能“开票”?

  而即使获取了无车资质,企业的税务规划却还是问题,追求成本最优和分析投入产出比后,更多企业依然期望通过平台解决税票问题。在无车承运人试点政策前,物流虚票市场泛滥,低价税票的来源主要是:

  

640.webp (42).jpg

 

 

  而无车承运人政策试点后,数据监管下,虚票市场已收敛和控制,那么企业又是如何通过平台解决税票问题呢?

  

640.webp (43).jpg

 

 

  无车平台的选型仅限“资质”和“税票”?

  今年是5G的商用元年,每个人都在期待中国能够利用5G在物联网时代先发制人。2012年的人们还在猜想、期待4G的商用,停留在速度和资费的联想,没有人预想到4G在几年后栽培了移动互联网这棵参天大树。

  也因为移动互联网的崛起,物流平台的探索与研究终于一雪前耻,实现了最广泛的运力连接与匹配,在线交易也不再是一纸空谈。而5G会带来什么?无车平台又会如何发展?

  协作分工创造价值——亚当斯密

  无车平台发展除了影响产业的结构调整及认知方式升级,也在促进物流行业从“作业产生利润”的低价值阶段转向利用平台和智能技术构建“组织方式产生利润”的高价值阶段。

  “作业产生利润”是偏重关注车辆运输的环节,而“组织方式产生利润”则主要围绕物流要素和物流流程在基于网络货运平台的载体下,利用人工智能技术,构建以平台交易管理为核心,兼顾规模、效率、弹性、差异化需求的高效分工指挥系统以及协同作业层的智能配货调度体系。

  将结合移动互联网、人工智能、物联网、互联网金融等多场景,各无车平台间以成熟的云平台、车联网为载体,深度联接,形成数据驱动、人机协同、跨界融合、共创分享的智能物流经济形态,引领产业向价值链高端迈进,全面提升物流产业发展的质量和效益。

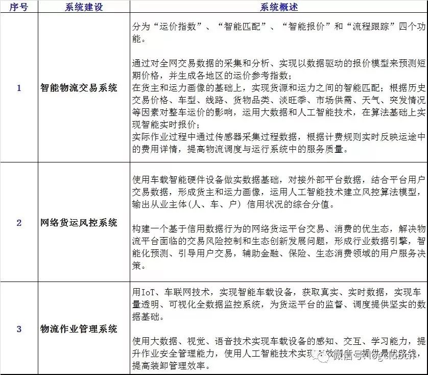
  而构建这样的组织协作体系,主要包括三个维度的系统建设:

  

640.webp (44).jpg

 

 

  找到平台,慎用平台

  现有平台市场复杂多样,平台质量参差不齐,无车承运人平台选型究竟在哪些地方适应企业未来的发展,对于企业来说,才如虎添翼。市面上,涉足无车承运人平台支撑的企业不仅有传统软件公司,也有新的互联网企业,更有转型中的大数据平台,平安福易得,制胜招难练,5G时代的平台选型,需要更多的想象力。

  平台的发展,是无车承运人发展的最直观展示,平台在促进无车承运发展这个层面上是有相当大的优势。希望大家都能找到适合自己的平台,慎用平台!

 

 

 

【声明】物流产品网转载本文目的在于传递信息,并不代表赞同其观点或对真实性负责,物流产品网倡导尊重与保护知识产权。如发现文章存在版权问题,烦请联系小编电话:010-82387008,我们将及时进行处理。

10秒快速发布需求

让物流专家来找您